简
|
繁
|
EN
本网站支持IPv6
24小时客服热线:
95389
人才招聘
存款保险
首页
个人金融
公司金融
小微金融
投资理财
信用卡
电子银行
投资者关系
关于我行
借记卡
普卡
vip卡
储蓄业务
个人储蓄
个人大额存单
个人结构性存款
存款利率
储蓄国债
产品介绍
发布公告
个人贷款
渝快甄好贷
房快贷
个人最高额循环贷...
个人房屋按揭贷款...
个人贷款合同
代理业务
基金业务
保险业务
信托业务
贵金属
理财业务
公司业务
存款服务
融资服务
结算业务
企业财资管理
对公理财
国际业务
外汇牌价
外币存款利率
结售汇、外汇买卖
贸易融资
外汇存款
国际结算服务
绿色金融
经典易贷
个人助业贷款 ...
小微企业便捷贷 ...
信用易贷
小微增信贷 ...
特色易贷
“专精特新”专...
创业担保贷 ...
线上易贷
渝快振兴贷
个人经营性房快贷...
产品列表
本周在售丨渝农商...
财私客户优质在售...
联动型好理上新,...
个人客户优质在售...
产品介绍
信息披露Ⅰ
产品公告
产品说明书
信息披露Ⅱ
产品公告
产品说明书
公告
业务公告
优惠活动
用卡活动
产品介绍
卡种介绍
分期业务
分期协议
服务指南
刷卡指南
章程协议
合作服务机构
合作服务机构 ...
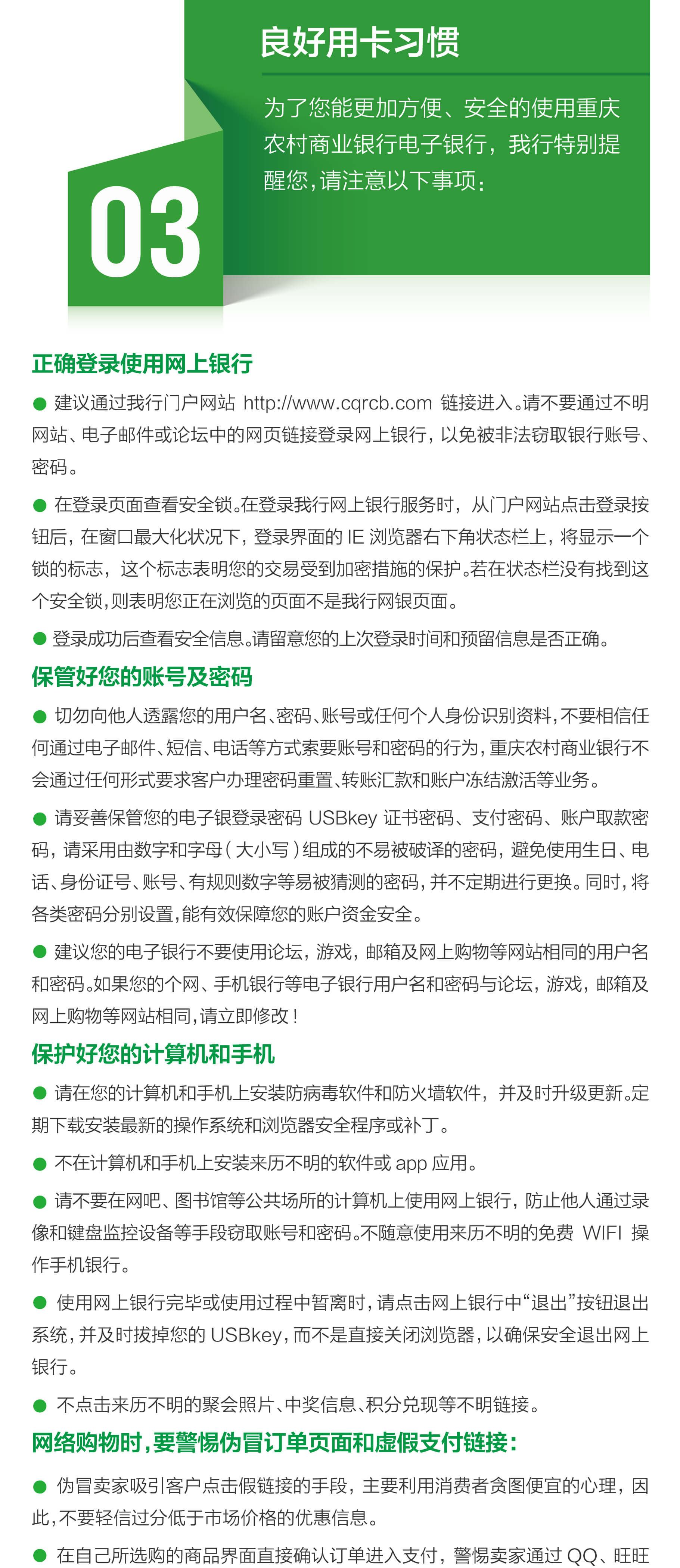
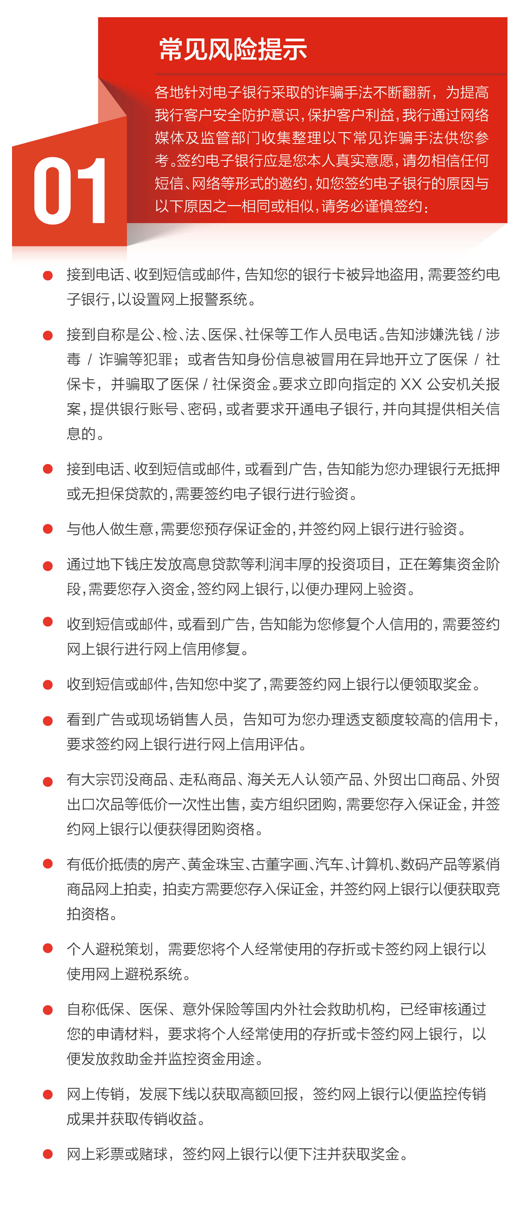
安全提示
重庆农村商业银行...
重庆农村商业银行...
移动金融
手机银行客户端 ...
手机银行卡
智能微信银行 ...
第三方支付
网上银行
企业网上银行
个人网上银行 ...
银企直联
合作业务
网上支付PC版
集团资金管理
通用缴费平台
渝快缴
物业缴费
客户服务
电话银行
短信通
公告
下载专区
网银助手
USBkey驱动程序 ...
微信银行
手机银行App
企业网上银行下载
优惠活动
安全教育
安全提示
公司治理
历年分红情况
监事会
股东大会
高级管理层
信息披露
A股公告
H股公告
业绩报告
年度报告
中期报告
季度报告
投资者服务
财务摘要
分红情况
投资者日志
常见问题
联系我们
官方新媒体平台
投资者互动
社会责任
重庆农村商业银行...
重庆农村商业银行...
重庆农村商业银行...
重庆农村商业银行...
重慶農村商業銀行...
我行简介
新闻中心
银行公告
企业党建
我行动态
我行荣誉
企业文化
人才招聘
采购信息
法律声明
个人网上银行
个人网上银行
企业网上银行
司库系统
现金管理
登录
登录
登录
登录
搜索
当前位置:
首页
>
电子银行
>
安全教育
电子银行
移动金融
· 手机银行客户端 ...
· 手机银行卡
· 智能微信银行 ...
· 第三方支付
网上银行
· 企业网上银行
· 个人网上银行 ...
· 银企直联
合作业务
· 网上支付PC版
· B2C
· B2B
· 集团资金管理
· 通用缴费平台
· 物业缴费
· 生活缴费
· 缴学易
· 渝快缴
· 物业缴费
客户服务
· 电话银行
· 短信通
· 公告
下载专区
优惠活动
安全教育
安全提示
发布日期:
2019-06-03
分享
金融工具
利率信息